政府信息公開
索引號
002493419/2025-01383
發布機構
高新區(濱江)管委會、政府辦公室
備注/文號
發布日期
2025-04-21
關聯類型
政策原文
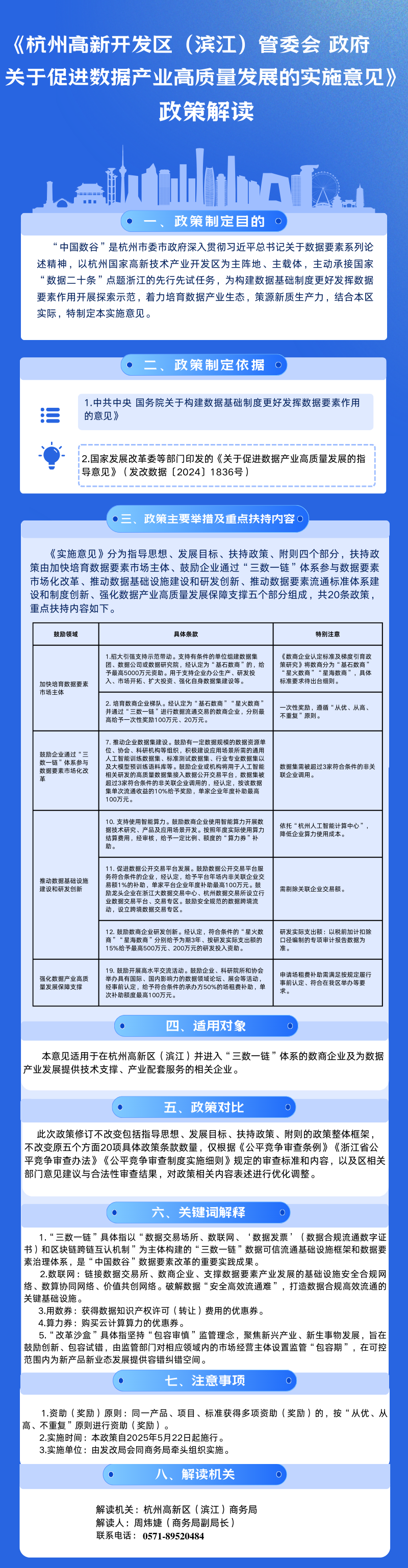
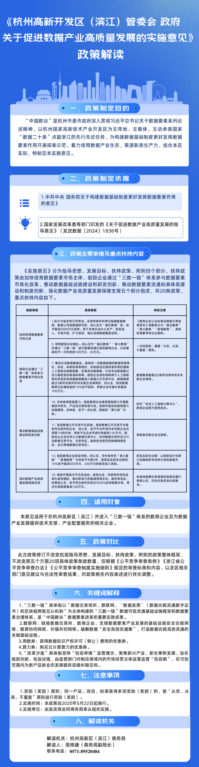
【負責人解讀】圖解《杭州高新開發區(濱江)管委會 政府 關于促進數據產業高質量發展的實施意見》政策解讀
瀏覽次數: