一、發放標準
青荷禮包新政:新引進35周歲以下大學生青荷禮包,每人每次總額300元,包括公交、地鐵定向券258元(含水上巴士,下同)、公園年卡 20元、文化旅游年卡22元,每人最多可申領3次,每次間隔一年。
青荷禮包舊政:應屆畢業大學生青荷禮包,每人總額300元,包括公交、地鐵定向券258元、公園年卡20元、文化旅游年卡22元,每人限領1次。
二、青荷禮包新政資格條件
(一)申請對象條件
1.2023年1月1日(含)之后杭州市新引進35周歲以下全球大專及以上學歷大學生〔即大學生首次在杭參保時間為2023年1月1日(含)之后,且參保時年齡不超過35周歲(未滿36周歲,下同)〕。
2.國內高校畢業生學習形式應為全日制,國(境)外高校畢業生學歷學位需經教育部留服中心認證。其中,入學時間在2017年(含)以后的非全日制研究生,符合條件的參照全日制研究生同等享受。
3.申請、領取時在我市用人單位就業或自主創業,按規定參加社會保險。
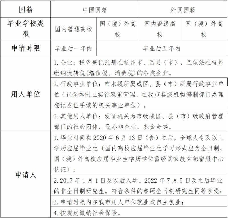
(二)用人單位條件
1.企業:稅務登記注冊在杭州市,且依法在杭州繳納流轉稅(增值稅、消費稅)的各類企業。
2.機關事業單位:市本級所屬或區、縣(市)所屬機關事業單位(包含體制上實行雙重管理,在我市各級機構編制部門辦理登記發證手續的機關事業單位)。
3.其他用人單位:發證機關為市級或區、縣(市)級政府管理部門的社會團體、民辦非企業、基金會等。
(三)申請要求
1.大學生來杭后(以首次在杭參保時間起算,下同),每人最多可申請、領取3次(含舊政申請、領取次數),首次申請、第二第三次自動發放時年齡均不超過35周歲(2023年1月1日至2024年3月1日新引進的35周歲以下大學生,申請時限和申請、發放時的年齡予以順延,最長不超過18個月)。
2.第一次須在來杭后第一年內申請,后兩次一般由系統在第二年、第三年(首次成功申請后滿一年、滿兩年時)自動發放,由大學生領取使用,領取時在我市用人單位就業或自主創業,按規定參加社會保險(下同)。
3.第一次未申請的,不予補發,但符合條件的可直接申請第二次,第二次應在來杭后第二年內申請,第三次一般由系統在第三年(第二次成功申請后滿一年時)自動發放,由大學生領取使用。
4.第一次、第二次均未申請的,不予補發,但符合條件的可直接申請第三次,第三次應在來杭后第三年內申請。
三、青荷禮包舊政資格條件
不符合青荷禮包新政資格條件,但符合青荷禮包舊政資格條件的,可按青荷禮包舊政申領青荷禮包。2025年1月1日起,青荷禮包舊政廢止。
四、青荷禮包新政及舊政注意事項
1.申請日期認定。以申請人在“杭州人才碼”平臺上提交有效申請的時間為準。有效申請指申請時已符合申請條件。
2.學歷、學習形式及入學、畢業時間認定。國內高校大學生學歷、學習形式及入學、畢業時間以中國高等教育學生信息網(學信網)上載明的信息為準,國(境)外高校畢業生學歷和畢業時間以教育部留學服務中心學歷學位認證書上載明的信息為準。對于畢業時間,學信網或教育部留學服務中心學歷學位認證書上載明具體年月日的,以載明的日期為準,僅載明畢業年月的,畢業時間以當月最后一天認定。
3.屬于勞務派遣人員的申請人需填寫實際用工單位信息,實際用工單位也應符合用人單位條件。實際用工單位與勞務派遣公司簽訂的有效期內勞務派遣合同以及申請人勞務派遣合同由實際用工單位留存備查。
4.若系統自動比對審核未通過或未查詢到相關信息,申請人對結果有異議的,可申請人工復核,并按要求提供相關材料。提交異議處理的時限應在審核未通過后15日內,逾期視為自動放棄該次申請。
5.青荷禮包使用有效期一般為發放后一年內。
6.公交、地鐵定向券(地鐵部分)使用范圍為本市境內軌道交通(起點和終點均位于杭州范圍內)。
7.青荷禮包舊政相關內容與以前表述不一致的,以本次指南為準。
五、申領方式
1.進入“杭州市民卡”APP-首頁“杭州人才碼”-“加入杭州”-“青年人才”,完成青年人才認定,并領取屬于自己的青荷碼;
2.完成認定的用戶重新點擊進入“杭州人才碼”即可見青荷碼首頁,在青荷碼首頁可申領青荷禮包(應用界面有調整的,以具體界面為準)。
六、常見問答
1.已經按青荷禮包舊政領取過青荷禮包,但符合青荷禮包新政資格條件,可以享受青荷禮包新政的內容嗎?第二次、第三次會自動發放嗎?
答:可以,且符合第二次、第三次發放條件的,一般由系統自動發放。其中在新系統上線時原青荷禮包已成功領取滿一年的,在系統上線之日直接發放第二次;未滿一年的,在原青荷禮包成功領取滿一年時自動發放。
2.如何理解“青荷禮包使用有效期一般為發放后一年內”?
答:第一次成功申請后,有效期為審核通過后1年內(公交地鐵定向券和公園年卡已激活,可直接使用;文化旅游年卡需在該有效期內激活,使用有效期為激活后1年內)。第二次、第三次自動發放后,青荷禮包有效期為發放后1年內,發放后申請人可在有效期結束前領?。せ睿┣嗪啥Y包(領取時在我市用人單位就業或自主創業,按規定參加社會保險),成功領取青荷禮包后,公交地鐵定向券和公園年卡在青荷禮包有效期結束前可直接使用;文化旅游年卡需在青荷禮包有效期結束前激活,有效期為激活后一年,若此前文化旅游年卡仍在有效期內的,則自動續期一年。
3.申請青荷禮包是否有戶籍限制?
答:不限戶籍,滿足申請條件即可以申請。
4.在杭省部屬單位的員工可以申請青荷禮包嗎?
答:企業需滿足條件:稅務登記注冊在杭州市,且依法在杭州繳納流轉稅(增值稅、消費稅)。省部屬行政事業單位和發證機關為省以上部門的民辦非企業、社會團體、基金會等單位人員不在青荷禮包發放對象范疇。
5.非全日制研究生領取舊政的青荷禮包,申請時限是怎樣的?
答:對畢業時間在2022年7月5日(含)之后符合條件的非全日制研究生,同時滿足2023年7月5日及之后在杭州用人單位有社保繳費記錄的,申請時限統一截至2024年12月31日。因2025年1月1日起,青荷禮包舊政廢止,因此舊政申請不再受理。
6.如何理解青荷禮包政策中的“在杭首次參保時間”?
答:青荷禮包政策中的“在杭首次參保時間”,是指大學生首次在杭州市或區、縣(市)繳納企業養老保險、失業保險或工傷保險的時間。
7.為什么參保當月申請青荷禮包會提示查不到社保?
答:因社保實行“當月結算,次月征收”的實際情況,參保當月數據會出現查詢不到的情況。
七、政策咨詢電話
0571-96225
